Accordo Quadro
Chi può aderire
Possono aderire all’Accordo Quadro le Pubbliche Amministrazioni ex art. 1 del D. Lgs. n. 165/2001 nonché altri soggetti legittimati ai sensi della normativa vigente il cui Ordine Principale raggiunga un importo al netto di iva almeno pari alle soglie di rilevanza comunitaria vigenti in ambito servizi
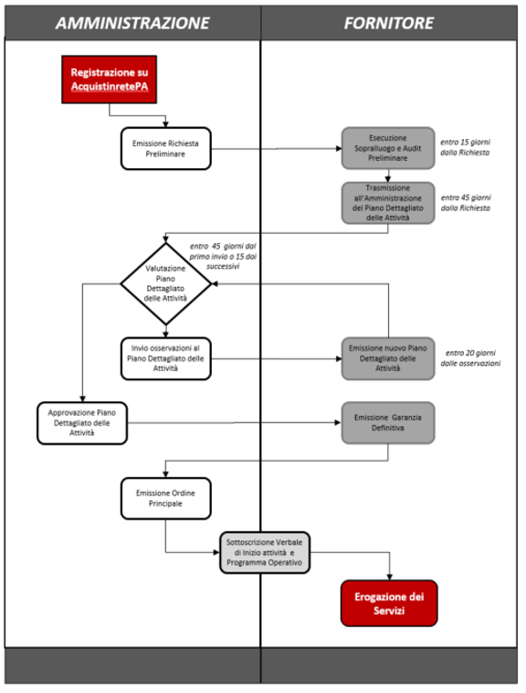
L’Amministrazione, per aderire all’Accordo Quadro ed attivare i servizi, deve seguire il seguente iter procedurale:
- effettuare l’apposita registrazione sul Portale degli Acquisti della Pubblica Amministrazione (Sito https://www.acquistinretepa.it)
- emettere una Richiesta Preliminare;
- valutare e approvare il Piano Dettagliato delle Attività consegnato dal Fornitore;
- emettere l’Ordinativo Principale qualora raggiunga l’importo minimo di accesso all’Accordo Quadro;
- sottoscrivere il Verbale di Inizio Attività e il Programma Operativo delle Attività.
Il Fornitore, una volta ricevuta la Richiesta Preliminare provvede a:
- verificare la correttezza e il rispetto dei requisiti per l’adesione;
- comunicare la validità formale ed il rispetto dei requisiti (e comunque prestare il supporto necessario per la corretta formalizzazione)
- concordare la data per il sopralluogo;
- effettuare il sopralluogo;
- elaborare e trasmettere all’Amministrazione il Piano Dettagliato delle Attività (PDA);
- valutare e accettare l’Ordinativo Principale (OP)
- predisporre e sottoscrivere il Verbale di Inizio Attività ed il Programma Operativo.

RICHIESTA PRELIMINARE (RP)
La Richiesta Preliminare è il documento con cui l’Amministrazione formalizza il proprio interesse alla fruizione dei servizi previsti in Accordo Quadro.
La Richiesta Preliminare deve essere sottoscritta e trasmessa attraverso il Sistema acquistinretepa ed andrà integrata con l’invio dell’apposito modello, debitamente compilato pena la non validità della richiesta e il conseguente diritto del Fornitore di non dar seguito alla stessa.
La Richiesta Preliminare vincola:
l’Amministrazione a:
- a supportare il Fornitore nella fase di sopralluogo ai luoghi di lavoro;
- mettere a disposizione del Fornitore, al momento del sopralluogo, tutta la documentazione tecnica in proprio possesso per l’Audit Preliminare e il successivo Piano Dettagliato delle Attività, compresi i documenti richiesti dal D.Lgs 81/2008 e s.m.i.;
- analizzare il Piano Dettagliato delle Attività e formalizzarne eventuali deduzioni;
il Fornitore a:
- eseguire un sopralluogo presso l’Amministrazione richiedente e contestualmente svolgere un audit preliminare per individuare le reali esigenze dell’Amministrazione;
- redigere il Piano Dettagliato delle Attività.
Il Fornitore, ricevuta la Richiesta Preliminare, provvederà a controllare la validità della stessa e a comunicare, entro 10 (dieci) giorni naturali e consecutivi, dalla data di ricevimento della richiesta, all’Amministrazione, a mezzo di posta elettronica certificata (PEC), la possibilità\impossibilità di accettare la RPF in riferimento alla residua capienza dell’Accordo Quadro, concordando, in caso positivo, una data per il sopralluogo congiunto con l’Amministrazione.
SOPRALLUOGO E AUDIT PRELIMINARE
Il Fornitore dovrà effettuare il sopralluogo entro 15 (quindici) giorni naturali e consecutivi dalla data di accettazione della Richiesta Preliminare; durante il sopralluogo, che dovrà svolgere congiuntamente all’Amministrazione, avvierà l’Audit Preliminare finalizzato ad individuare le esigenze dell’Ente per la formalizzazione del PDA.
PIANO DETTAGLIATO DELLE ATTIVITÀ (PDA)
Il Piano Dettagliato delle Attività è un elaborato documentale che ha l’obiettivo di fornire all’Amministrazione le necessarie informazioni per valutare il contenuto dei servizi offerti, in termini di pianificazione delle attività, modalità operative e gestionali e corrispettivi economici dei servizi, necessari per determinare l’adesione all’AQ.
ORDINATIVO PRINCIPALE (OP)
L’Ordinativo Principale è il documento che regola i rapporti fra l’Amministrazione e il Fornitore e deve essere formalizzato tramite il Sistema acquistinretepa.
VERBALE DI INIZIO ATTIVITA’
Documento da allegarsi all’Ordine Principale con il quale il Fornitore prende formalmente in carico l’esecuzione dei servizi richiesti con l’Ordinativo Principale..
PROGRAMMA OPERATIVO DELLE ATTIVITA’ (POA)
Il Programma Operativo Attività consiste nella schedulazione, di tutte le singole attività da eseguire nel periodo di riferimento con indicazione dei termini di consegna della documentazione prevista nel Capitolato tecnico, relativamente ai singoli servizi attivati.

